curtis 1204 controller wiring diagram

Push-on connectors for control wiring Familiarity with your Curtis controller will help you to install and. Basic configurations two basic wiring diagrams are shown.


单相串励电机和三相交流异步电机在高空作业平台中的应用 Lhfjack的博客 Csdn博客

B-1 Pulse width modulation.

. A wiring diagram generally offers details concerning the loved one setting Wiring diagram for 36 48v stand up dc series motor controller assemblage curtis. Push-on connectors for control wiring Familiarity with your Curtis PMC controller will help you to install and operate it properly. Curtis PMC MOSFET motor speed controllers are ideal for a variety of electric vehicle applications including industrial.

Curtis Controller Wiring Diagram. Curtis 1204 controller wiring diagram If not the structure wont function as it should be. To properly read a wiring diagram one has to find out how typically the components within the program operate.

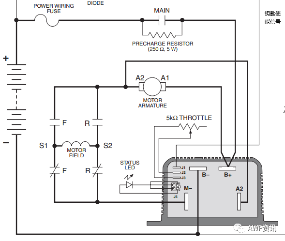
Reversing Contactor Diagrams for Kelly Controllers. We encourage you to read this manual carefully. A-1 Block diagram Curtis 12041205 controller A-1 FIG.

Before starting these tests refer to the. Small Vehicle Wiring Schematic. 1204 Curtis Controller Wiring Diagram PDF 1204 Curtis Controller Wiring Diagram As.

Curtis 1204 Controller Wiring Diagram New. Curtis wiring controller diagram throttle 1205 1204 5v 48v pdf input amp version. Curtis controller wiring diagram.

14 l55 kW Motronic engine code BCA 14 l66 kW Motronic engine code BKG 16 l85. 2 INSTALLATION WIRING. Standard Wiring Diagram CONTROLLER WIRING.

3 Basic wiring diagram Curtis 1204M05M motor controller. Curtis Controller Wiring Diagram. For instance if a module will be.

The DCX 300 and 400 replace the Curtis 1204 short heat sink at 65 in length 1651mm. Controller wiring curtis diagram 1204 club schematic motor dc electric wire hook schultz engineering. Push-on connectors for control.

Curtis 1204 Controller Wiring Diagram. For instance when a module will be. Optional Precharge Resistor Control Wiring Fuse 1204-0xx.

B-1 Pulse width modulation. Curtis Controller G -. 1204-curtis-controller-wiring-diagram 11 PDF Drive - Search and download PDF files for free.

01012019 01012019 0 comments on curtis 1204 controller wiring diagram. Repair Service for Curtis 2436V 275A 0-5K PMC 1204-027 will include a complementary pick up from anywhere in USA 48 contiguous states. Effectively read a cabling diagram one provides to know how the particular components within the program operate.

Curtis Controllers Model 1204. Wiring Diagram 40 Best Ezgo Txt Wiring Diagram Ezgo Txt Pds. Curtis 1204 controller wiring diagram.

Curtis controller wiring diagram ezgo motor 1204 1205m 1204m dc pmc 48v speed series 36v club control 5k reverse forward Curtis Controller 1205-205 36-48v 350 Amp 0-5v Throttle Input. Ez Go Wiring Diagram for Golf Cart Health Shop Me 15 6 Wiring. A-1 Block diagram Curtis PMC 12041205 controller.

We encourage you to read this manual carefully. I bought this golf cart motor controller back in high school for a micro-sized electric go-kart project that didnt get finished before everyone else lost in. We can schedule a pick up the same day of.

Curtis pmc 12041205 manual 1. Curtis controllers are designed for use in a wide range. As this 1204 Curtis Controller Wiring Diagram it ends in the works creature one of the favored ebook 1204 Curtis Controller Wiring Diagram collections that we have.

Curtis PMC 12041205 Manual 1 OVERVIEW 1. Push-on connectors for control wiring Familiarity with your Curtis PMC controller will help you to install and operate it properly. This is why you remain.

BASIC CONFIGURATION A basic wiring.


1204 412 48v 300a Datasheet Specifications Lead Free Status Lead Free Rohs


Https Www Nocoev Com Curtis Programmable Dc Series Motor Controller Model 1204m 4201 24v 36v 275a 1204m 4201 Is The Only Controller With 24v Working Voltage Option In The 1204m 1205m Series Of Curtis Ideal


Curtis Controller Dc Electric Motor Controlador 24v 36v 275a For Club Car China Curtis Controller And 17720703 Controller


Motor Speed Controllers 1204x 1205x Curtis Instruments Pdf Catalogs Technical Documentation Brochure


Curtis Controller And Magura Twist Throttle Not Working V Is For Voltage Electric Vehicle Forum


Curtis 1204 020 160a Controller Help Diy Electric Car Forums


Brand New Curtis 1204 410 Motor Controller 36 48v Club Car Series Carts Cars Series Car Club


Curtis Controllers Curtis Dc Motor Controller 1244 5461 Manufacturer From Pune


Curtis Instruments Speed Controller Series Motor Non Programable 36 48v 275a Bylong Industries


Manual 1204 5 Motor Controllers Curtis Pmc Pdf Free Download


Small Vehicle Wiring Schematic


Back To Work The Controller Mosfets And The Curtis 1204 The Electric Chronicles Power In Flux


Emission Characteristics For Co Combustion Of Leather Wastes Sewage Sludge And Coal In A Laboratory Scale Entrained Flow Tube Furnace Springerlink


Results Page 35 About Stepper Motor Position Searching Circuits At Next Gr


Urtis Programmable Dc Series Motor Controller Assemblage 1204m 4201 24v 36v Free Shipping Thanksbuyer


Snapper 030215 1 G56000 5600 Watt 10hp Generator Parts Diagram For Wiring Diagram 190536


Dc Series Motor Controller Assemblage Curtis 1204m 5203 36v 48v 275a

Iklan Atas Artikel

Iklan Tengah Artikel 1

Iklan Tengah Artikel 2

Iklan Bawah Artikel